Vtuber Commission

Status: Open

Commission open for both corporate/ personal clients

Corporate Client Payment: International Bank Transfer / Paypal / Wise
企業様 : 円で海外銀行振込可能です/ Paypal / Wise

お仕事募集中です。
ご希望の具体的な金額・予算感をご提示いただけますと幸いです。
お気軽にお問い合わせください。
連絡先: sebu.illust@gmail.com

Estimated time of completion if request now: Early Sep~
(last updated: 13th Apr)


Personal Client: Payment Upfront | Paypal / Wise Only

The prices are in USD $ and include PayPal/Wise fees.
Also accept payment in GBP £ / JPY ¥
(Please inquire directly for currency conversion rates.)

I am on a first-come-first-serve basis on personal commissions. So please be patient.
A rush fee could be paid to move you in the front of the queue (slot limited). 
I will finish the commission in around 1~2 months.

Art Only Plan

LIVE2D MODEL(PSD with all parts separated for rigging)

-----------------------

Full-Body :  $1000 up

Character/outfit design: +$300 up
(Include a 3-sides character reference sheet: front side full-rendered, other sides flat colour only)

​​​​​​​*These are minimum price, price varies depending on the number of parts in the outfit.
If you're unsure about the price range, feel free to send me any sketches or rough ideas for a price estimate—asking is totally fine!

-----------------------

  • Additional expressions (reference use) : +$10 each
  • Additional hand gestures : +$50 up each
  • Extra hair style/ outfit : quote via email
  • Other extra parts/ accessories/ assets : quote via email

-----------------------

Rush Fee : +30%~50% (depends on schedule)

**NO RIGGING**

I will send you the sketch first. If you have a rigger in mind please communicate with him/her to let me know if there is any special requirement for cutting
Email Me if you are interested!

We all know you put a lot into your model. Let's make it perfect!

Terms

  • 2-3 months working time upon order confirmation subjected to schedule.
  • Please discuss your deadline/schedule if any.
  • Please give detail descriptions or references before start.
  • Will only start working after full payment confirmed.
  • Sketches will only be provided upon receipt of payment. To secure your promised timeline and deadline, please make your payment as soon as possible. Otherwise, the timeline may be adjusted accordingly.
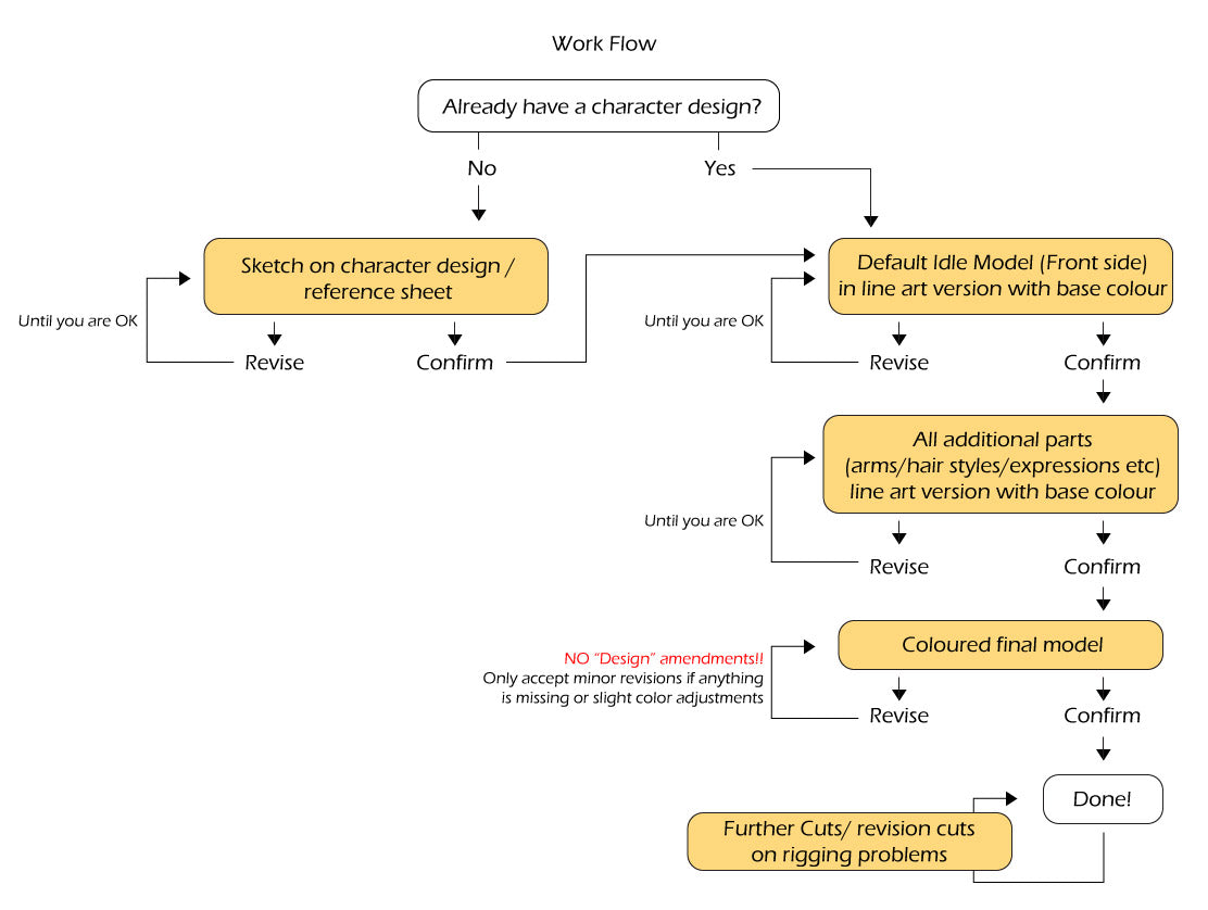
  • Accept revisions during the sketch/lineart progress.
  • No amendments on the "design" after the sketch/lineart is confirmed.
  • Accept minor revisions if anything is missing, including slight color adjustments or issues related to additional rigging technical problems.
  • Additional cost will apply for extra revision.
  • Do not resell the design/model. Do not use it for any NFT purpose.
  • Model is allowed to be used for monetized streams
  • You are allowing me to post the sample on my social media accounts. (It's OK if you want to keep it private, just tell me)
  • No Refund (Unless I cannot finish the drawing.)
  • The prices are in USD and include PayPal/Wise fees. Also accept payment in GBP £ (Please inquire directly for currency conversion rates.)​​​​​​​. If your primary currency is not USD, I would recommend you send the payment in GBP £. This would reduce the PayPal conversion fee and save us money.
  • Default canvas size is about 7000px height.
  • Prices include commercial fee.